תיאור
תיאור טכני של החיישן
KY-003 הוא מודול חיישן אפקט הול דיגיטלי המבוסס על שבב A3144. החיישן מנצל את אפקט הול ליצירת מתח בתגובה לשדה מגנטי, אשר מומר פנימית לאות דיגיטלי באמצעות סף הפעלה קבוע. כאשר השדה המגנטי עובר את סף ההפעלה (Bop), היציאה נמשכת ל־LOW באמצעות מבנה Open Collector. בהיעדר שדה או מתחת לסף השחרור (Brp), היציאה נשארת ב־HIGH דרך נגד Pull-up. המודול מספק תגובה בינארית בלבד ואינו מודד עוצמת שדה באופן רציף.
נתונים טכניים
טבלת ערכים של KY-003:
| פרמטר | סימון | ערך טיפוסי | יחידות |
|---|---|---|---|
| שם הרכיב | — | KY-003 | — |
| סוג רכיב | — | חיישן אפקט הול דיגיטלי | — |
| שבב פנימי | — | A3144 | — |
| מתח עבודה | Vcc | 3.3 – 5 | V DC |
| זרם צריכה | Icc | ~4 – 10 | mA |
| סוג יציאה | — | Open Collector (Digital) | — |
| מתח יציאה LOW | Vol | ≤ 0.4 | V |
| מתח יציאה HIGH | Voh | תלוי Pull-up (עד Vcc) | V |
| סף הפעלה מגנטי | Bop | 35 – 100 | Gauss |
| סף שחרור | Brp | 20 – 60 | Gauss |
| היסטרזיס | Bhys | 5 – 40 | Gauss |
| זמן תגובה | — | ~3 – 10 | µs |
| תדר עבודה מקסימלי | — | עד ~10 | kHz |
| טווח טמפרטורת עבודה | Topr | -40 עד +85 | °C |
| סוג חיבור | — | יציאה דיגיטלית | — |
| פינים | — | VCC / GND / DO | — |
דף נתונים טכני של השבב A3144 ש-KY-003 מבוסס עליו
טבלת פינים – KY-003:
| פין | שם | סוג אות | תיאור |
|---|---|---|---|
| 1 | VCC | מתח הזנה | חיבור ל־3.3V או 5V |
| 2 | GND | אדמה | חיבור ל־GND |
| 3 | DO | יציאה דיגיטלית | אות HIGH/LOW בהתאם לשדה מגנטי |
פרטים חשובים:
| פרמטר | ערך |
|---|---|
| סוג ממשק | יציאה דיגיטלית |
| פרוטוקול | אין (ללא תקשורת) |
| סוג אות | בינארי (0 / 1) |
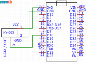
דרך לחבר את המודול KY-003
הערות:
- מיקרובקר ESP32 עובד עם המתח 3.3V
- ESP32 לפעמים משתמש באות D, במקום GPIO (למשל D34 = GPIO34)
חיבור רחיב ל-ESP32:

| קטגוריה | פינים אפשריים | הערות |
|---|---|---|
| מתח הזנה (VCC) | 3V3 | רק 3.3V |
| GND | GND | — |
| כניסה דיגיטלית | GPIO16, 17, 18, 19, 21, 22, 23, 25, 26, 27, 32, 33 | מומלץ |
חיבור רחיב ל-Arduino UNO:

| קטגוריה | פינים אפשריים | הערות |
|---|---|---|
| מתח הזנה (VCC) | 5V / 3.3V | לרוב 5V |
| GND | GND | — |
| כניסה דיגיטלית | D2 – D13 | כל פין דיגיטלי |
רכיב הזה ניתן לחבר למיקרו-בקרים הבאים:










חוות דעת
אין עדיין חוות דעת.