תיאור
נתונים טכניים של החיישן LDR
טבלת הערכים של החיישן LDR:
| פרמטר | סימון | ערך טיפוסי | יחידות |
|---|---|---|---|
| שם הרכיב | — | LDR 5539 | — |
| סוג רכיב | — | פוטורזיסטור (Photoresistor) | — |
| התנגדות באור (10 לוקס) | RL10 | 10K – 20K | Ω |
| התנגדות מינימלית (אור חזק) | Rmin | ~5K | Ω |
| התנגדות מקסימלית (חושך) | Rmax | ≥ 0.5M – 1M | Ω |
| מתח עבודה מומלץ | Vwork | 3.3 – 5 (עד ~12 מקס') | V DC |
| מתח מקסימלי | Vmax | 150 | V DC |
| הספק מקסימלי | Pmax | 100 | mW |
| זמן תגובה (עלייה) | — | 20 – 30 | ms |
| זמן תגובה (ירידה) | — | 30 – 50 | ms |
| שיא רגישות ספקטרלית | λp | 540 – 560 | nm |
| טווח טמפרטורת עבודה | Topr | -30 עד +70 | °C |
| קוטר אופייני | — | 5 | mm |
קישור לדף נתונים טכני של LDR (datasheet)
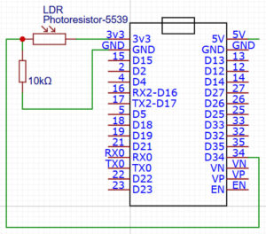
חיבור רחיב LDR:
הערות:
- מיקרובקר ESP32 עובד עם המתח 3.3V
- ESP32 לפעמים משתמש באות D, במקום GPIO (למשל D34 = GPIO34)
- פורט אנלוגי מקבל את המתח בין חיישן LDR לבין הנגד (עדיף שנגד יהיה 10kΩ)
חיבור ל-Arduino UNO


| קטגוריה | פינים אפשריים | הערות |
|---|---|---|
| מתח הזנה (VCC) | 5V / 3.3V | לרוב משתמשים ב־5V |
| GND | GND | — |
| כניסה אנלוגית (ADC) | A0, A1, A2, A3, A4, A5 | מומלץ: A0 |
ADC ב-Arduino UNO – כניסה אנלוגית.
מקבלת ערכים מ-0 עד 1023,
הערכים מקבילים למתח הכניסה מ-0 עד 5V (בסה"כ 10 ביט)
חיבור ל-ESP32


| קטגוריה | פינים אפשריים | הערות |
|---|---|---|
| מתח הזנה (VCC) | 3V3 | רק 3.3V (לא 5V!) |
| GND | GND | — |
| כניסה אנלוגית (ADC) | GPIO32, GPIO33, GPIO34, GPIO35, GPIO36, GPIO39 | מומלץ: GPIO34 / GPIO35 |
ADC ב-ESP32 – כניסה אנלוגית.
מקבלת ערכים מ-0 עד 4095,
הערכים מקבילים למתח הכניסה מ-0 עד 5V (בסה"כ 14 ביט)
ניתן גם להשתמש בפורטים באים:
GPIO0,GPIO2,GPIO4,GPIO12,GPIO13,GPIO14,GPIO15,GPIO25,GPIO26,GPIO27
אבל הבעיה היא שהם לא תמיד עובדים טוב, למשל מתי שמחברים את ESP32 ל-WiFi
לכן לא תמיד עדיף להשתמש בהם כדי לקבל את מידה אנלוגית
ADC:
ADC (ממיר אנלוגי-לדיגיטלי) הוא רכיב במיקרו-בקר שממיר מתח אנלוגי לערך מספרי. ערך ה־ADC תלוי ישירות במתח הנמדד: ככל שהמתח גבוה יותר, כך הערך הדיגיטלי גבוה יותר. טווח הערכים נקבע לפי רזולוציית הביט (למשל 10bit = 0–1023, 12bit = 0–4095). המתח המקסימלי תלוי במתח העבודה של הבקר (למשל 3.3V או 5V). לכן, כל ערך שמתקבל מייצג יחס בין המתח הנמדד לבין המתח המקסימלי.
רכיב הזה ניתן לחבר למיקרו-בקרים הבאים:










חוות דעת
אין עדיין חוות דעת.